Quick Start Guide
The intention of the document is to offer a basic quick start guide to playing pool under Internation Eightball Rules. But please be aware that you should only use this guide to help you get started and that you consult the full ruleset for decisions and clarification. This guide is not to be used as a reference point, that job is solely given to the full ruleset.
In summary…
- Players must lag to decide who breaks first.
See Rules 4a, 4b, 4c & 4d - When breaking, one point is scored for a pot or if an object ball completely crosses the imaginary line between the centre pockets when the break is played according to a three-point regulation. A ball that crosses the imaginary line and is subsequently pocketed is worth one point.
See Rule 4f
The flowchart at the end of this document will describe the sequence of events for most scenarios/outcomes with regard to the break. - The table is OPEN following the break; the first ball to be potted legally decides the group; if a player pots one of each group in the same shot, the choice of group will be regarded as the group that was struck first.
See Rule 6a (2) & 6a (4) - What is regarded as a LOSS OF TURN? Accidentally potting an opponent’s ball OR failure to execute a successful combination shot OR Contacting the ‘on’ ball first then potting an opponent's ball (Referred to as a ‘Tactical shot’). The Incoming player must always play the cue ball from its current position.
See Rule 6d - Failure to make a genuine attempt to play a legal shot is ‘LOSS OF FRAME’.
See Rule 6f (5) - All ‘standard fouls’ are ‘ball in hand’ placed anywhere on the playing surface.
See Rule 6e - If an object ball is potted or any object ball strikes a cushion after contact with the ball ‘on’, it is considered a ‘legal shot’.
See Rule 6p - A stalemate is only possible when asked for by the player because no legal shot can be played (if there’s a gap it’s possible) AND a referee confirms this to be the case. A re-rack is called and the original breaker restarts the frame.
See Rule 6g - A frozen ball MUST be confirmed by the players or a referee before any shot can be played where the frozen ball may be contacted directly as the ball ‘on’.
See Rule 6h - When a match is timed - each player has 45 seconds to play a shot. At 5 seconds remaining a countdown will begin. If the time elapses and the cue ball has not been struck, a ‘time foul’ will be called. Each player will be given one time extension per frame.
See Rule 6j - A frame is over when the eight-ball is potted on a ‘legal shot’. All the group colours of the player at the table must have been potted before attempting a shot at the eight-ball.
See Rule 6f (4) & Rule 7
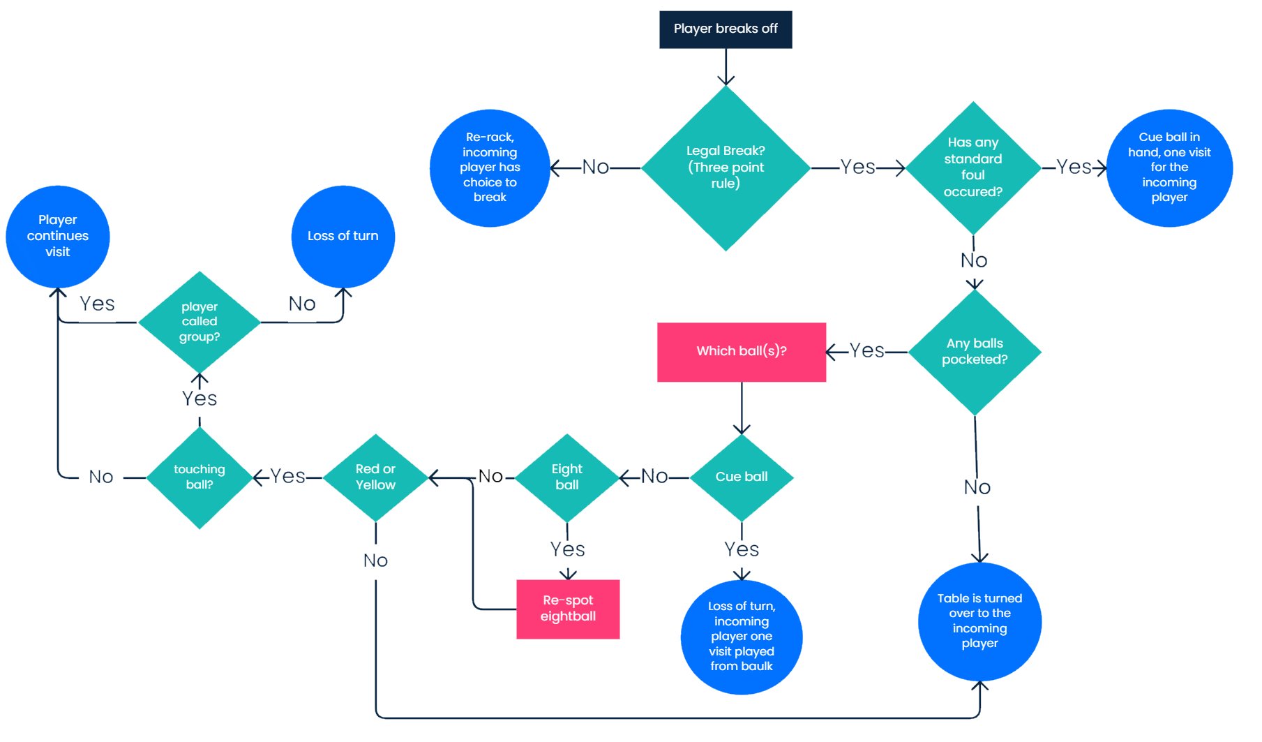
Flowchart diagram of the break
Start at “Player breaks off” - Blue circles are the final outcome
